Process Map
Process Map
2023
Assessement Reviewer
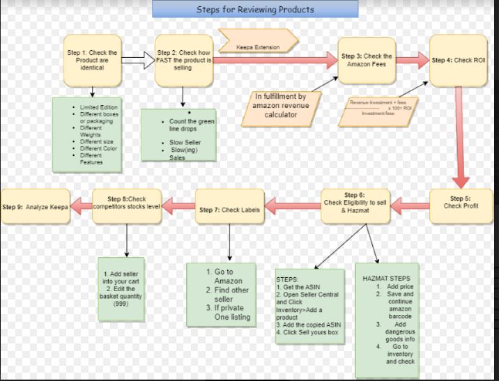
I watch a video recording regarding Steps for Reviewing Products in Amazon , and created a checklist and standard procedure which show the necessary that you need to take when reviewing a product.